
雷击浪涌抗扰度试验,是模拟自然界里的雷击(间接雷)以及供电线路中因大型开关切换所引起的电压变化对供电线路和通信线路的影响。
雷击是指带电云层或带电云层与地面之间的放电现象。这种放电过程会产生强大的闪电和巨大的声线,并随着大量的能量而传递。雷击对电子设施造成了灾难性的破坏。雷击浪涌冲击波可以通过室外传输线路、设备之间的连接线和电力线侵入设备,损坏连接在线路中间或终端的电子设备。雷击地球或接地导体,导致局部瞬时电位上升,影响附近的电子设备,影响设备,损害其对地面绝缘。
经过对直接雷击、传导雷击和感应雷击三种主要形式的深入研究,人们建立了雷电感应和高压反击的理论,明确了金属线上高压雷电波的传输规律。在此基础上,发明了间隙串联保险丝避雷器、无间隙氧化锌避雷器、瞬态过电压浪涌抑制器(TVS)。这些技术在电力和其他金属传输线路上的综合应用,有效地防止了传导雷击对人和环境的灾难性破坏。
要做好雷击浪涌防护工作,涉及安全问题,准确达到国家标准GB_T17626.5-2008年合格。雷击浪涌抗扰性试验的主要目的是模拟雷雨天气对灯具和电器的破坏性试验,确认电源设计是否有缺陷。
雷击浪涌的原因是电力系统的开关瞬态和闪电瞬态;浪涌抗干扰试验的目的是建立一个共同的基准,以评估电气和电子设备在浪涌(冲击)期间的性能。根据标准IEC61000-4-5浪涌冲击抗扰试验一般要求,雷击浪涌发生器模拟1.2/50us电压波形,8/20us10/7000电流波形和组合波us,5/320us),实验目的是通过耦合网络将波形耦合到测量电路中。
瞬时高压雷击浪涌和信号系统浪涌是仪器稳定性差的重要原因。感应雷击是信号系统浪涌电压的主要来源.电磁干扰(EMI).无线电干扰和静电干扰。受这些干扰信号影响的金属物体(如电话线)会导致传输中的数据代码错误,影响传输的准确性和传输速率。如何设计防雷电路已成为仪器研发的一个关键问题。
雷击发生时,当电子设备沿电源线或信号线传输时,强电流及其产生的电磁脉冲能够通过传导、感应、耦合等方式产生过电压,形成雷击浪涌。通常,闪电会感知暴露电源线上的高电压,这不仅会直接传输到设备,而且当电源线传导时,电磁感应的浪涌会与周围的信号线耦合。这种浪涌会对电子产品造成很大的损害,所以产品需要有一定的浪涌抗干扰能力。
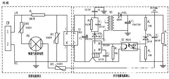
雷击不仅是一种常见的物理现象,也是电源适配器的主要电压应力来源。如果保护不当会导致电源损坏或重新启动,从而影响电子设备的正常运行。因此,电源适配器应满足安全标准定义的雷电电压等级要求。本期我们将分享雷击浪涌标准、雷击浪涌实验配置、差模和共模干扰路径分析和设计原则。
夏季闪电容易损坏电气和电子设备,因此许多项目将使用压敏电阻来保护设备和电子元件。由于其响应时间快、流量容量大、无后续电流等优点,压敏电阻已成为市场上主流防雷击浪涌产品的核心装置。