
电磁兼容领域,每个人都必须熟悉电源模块,而EMC性能作为电源模块的重要指标,你知道如何深入了解各种电源模块的EMC性能吗?在应用中,如何提高模块的EMC保护能力?这篇文章将为你解答。
众所周知,EMC是指电磁兼容性测试,指设备产生的电磁能量既不干扰其他设备,也不干扰其他设备的电磁能量。隔离电源模块的EMC测试包括EMI测试和EMS测试,那么如何保证电源模块的EMC性能呢?这篇文章将为大家揭晓。
每个人都必须熟悉电源模块,而EMC性能作为电源模块的重要指标,你知道如何深入了解各种电源模块的EMC性能吗?在应用中,如何提高模块的EMC保护能力?这篇文章将为你解答。众所周知,EMC是指电磁兼容性测试,指设备产生的电磁能量既不干扰其他设备,也不干扰其他设备的电磁能量。隔离电源模块的EMC测试包括EMI测试和EMS测试,那么如何保证电源模块的EMC性能呢?这篇文章将为大家揭晓。
一、EMC介绍
EMI电磁干扰是指被测设备干扰周围设备的能力,主要包括传导骚扰CE和辐射骚扰RE。电源模块EMS电磁干扰是指根据国家标准GB/T16821-2007《通信电源设备通用试验方法》规定的电源模块试验主要包括群脉冲抗干扰(EFT)、浪涌抗干扰(SURGE)、静电放电抗干扰、辐射抗干扰等。
EMC的生产必须具备三个要素:干扰源、传输介质和敏感设备,如下图1所示。如果三者中没有一个不能构成EMC问题,则电源模块的设计只能通过整改其中一个方面来实现EMC保护,例如根除干扰源,改进传输介质,避免干扰传输或将敏感设备远离干扰源。
图1.EMC三要素
二、EMC干扰防护-器件
电源模块组件的选择将直接影响模块的整体性能。接下来,我们将介绍电源芯片、高频变压器、现场效应管和共模电感,如下所示。
场效应管:注意两个参数:导电电阻和低栅极电荷,即影响模块的EMC性能和整体效率,所以要做好两者的平衡;
高频变压器:应确保直流损耗低,交流损耗低,泄漏感小,绕组之间需要良好的绕组布局,使开关电源工作时泄漏峰值尽可能小;
滤波电容器:应用于输入端滤波器;应用于输出端吸收开关频率和高谐波电流组件。需求趋势为小、大容量、高频、低阻抗、高压阻;
共模电感:与其它无源器件一样,注意其电气参数,如额定电压、额定电流、电感、漏感等。
压敏电阻:要求最大DC工作电压大于电源和信号线DC工作电压。
三、EMC干扰防护-电路设计
高功率密度和高转换效率的电源模块通常是开关电源。当开关管打开和关闭时,电压和电流将被切断,导致大瞬态变化(di/dt、dv/dt)。因此,无论电源模块使用何种拓扑结构,只要打开和关闭电源,都会产生一定程度的EMC干扰,如图2所示。
图2.开关电源常见拓扑和斩波
通过优化自身的拓扑结构和规范PCB设计,可以提高电源模块的EMC性能:
1.在电路设计中,保护装置应放置在离产品静电导入口最近的地方,原则是先保护后滤波;
2.在拓扑设计中,选择连续导通模式(CCM)的拓扑,如Boost、全桥、推挽等拓扑;
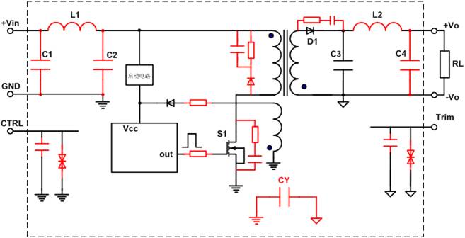
3.在电路保护方面,建议在开关管上加入RC吸收电路和RCD吸收电路,并将其放置在开关管附近,以降低峰值电压。π型滤波器和全波整流电路等滤波器电路应用于EMC传输电路。详见图3;
4.在PCB设计中,尽量铺设大面积的地面,尽量减少对地面的划分,减少回路面积,从而减少干扰。避免大面积隔离铜区,由于电磁等原因,大面积隔离铜区会影响模块的可靠性;减少接线长度,从而减少动态节点处的电感,避免强电磁场。
图3.EMC优化拓扑电源模块
四、EMC干扰防护-外围保护
作为一种模块产品,电源模块对体积的要求很高。如果仅依靠电源模块的内部设计来满足要求,产品的体积将非常大,成本将非常昂贵。由于吸收EMS的电子元件体积大,高级EMC干扰保护只能通过外围电路设计满足系统的EMS要求。
根据GB/T16821-2007国家标准《通信电源设备通用试验方法》,传导骚扰(CE)的波形一般分为低频(150KHz~0.5MHz)、中频(0.5MHz~5MHz)和高频(5MHz~30MHz)三种成分。不同的情况需要不同的外围电路来解决。
低频:属于差模骚扰,采用差模滤波电路解决;
中频:由共模滤波电路和差模滤波电路共同解决的差模和共模骚扰;
高频:属于共模骚扰,采用差模滤波电路解决。
共模和差模干扰常同时存在于电源线中,因此电源EMI滤波器由共模滤波电路和差模滤波电路组成,如图5所示。
图4.EMC外围推荐电路电源模块
五、EMC干扰保护-优质电源模块
电磁兼容的设计日益重要,对于独立构建的电源模块,不仅研发周期长,生产成本高,而且难以保证产品的一致性和可靠性。此时,可选择高质量的电源模块进行产品设计。