
一、差模干扰和共模干扰
在电磁兼容领域,电压和电流的变化通过导线传输时有两种形态,一种是两根导线分别做为往返线路传输,我们称之为"差模";另一种是两根导线做去路,地线做返回传输,我们称之为"共模"。
1.1差模干扰:存在L-N在线之间,电流从L进入,通过整流二极管的正极流动,然后通过负载流动,通过热地流二极管,然后返回到整流二极管N,在这条路径上,有高速开关的大功率装置和反向恢复时间很短的二极管。这些装置产生的高频干扰将通过整个电路,这些电路将被接收器检测到,导致传导超过标准。
1.2共模干扰:由于地球与设备电缆之间存在寄生电容,地球与电缆之间会产生共模电流,导致高频干扰噪声。
下图显示了由差模干扰引起的传导FALL数据,测试数据的前端超标,是由差模干扰引起的:
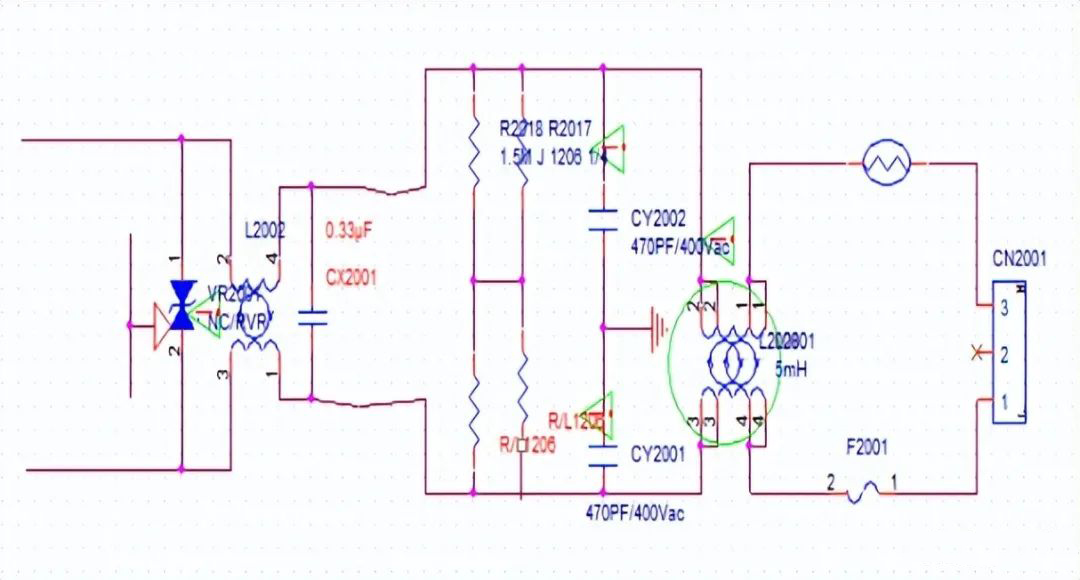
下图为开关电源EMI原理部分:
图中CX2001是一种安全的薄膜电容(当电容被击穿或损坏时,表现为开路)。当它跨越L线和N线之间时,L-N当电流通过负载时,它们之间的电流将高频杂波带入电路。此时,X电容的作用是在负载和X电容之间形成一个电路,从而在电路中消耗高频分流,而不是进入市场电源,即通过电容电容器的短路交流电源使干扰电路不会连接到外部。
整改差模干扰的对策:
1.增加X电容值
2.增加共模电感,利用其泄漏感抑制不良模具噪声(由于共模电感具有多种绕组方式,双线和绕组或双线分开绕组)。在电磁兼容领域,无论采用何种绕组方式,由于绕组不紧密,线路长度不同,都会出现磁性泄漏,即一个线圈产生的磁性线不能完全通过另一个线圈,这使得L-N线之间有感应电势,相当于L-N一个电感串联)。
下图为共模干扰测试FALL数据:
电源电缆与地球之间的寄生电容使共模干扰有一个电路,干扰噪声通过电容流向地球,在地球上LISN-电缆-寄生电容-地面之间形成共模干扰电流,由接收器检测到,导致传导超标(这也可以解释为什么有些主板在传导测试过程中不通过接地,一根地线就超标。USB当模式不接地时,电流电路只能通过L-二极管-负荷-热地-二极管-N,共模电流共模电流LISN,LISN检测到的噪声很小。当主板的冷地与地面直接连接时,电缆与地面之间存在电路。此时,如果共模噪声未被前端检测到LC如果过滤电路被吸收,传导就会超标)
整改共模干扰的对策:
1.增加共模电感
2.调整L-GND,N-GND上的LC滤波器,滤除共模噪声
3.主板尽量接地,减少对地阻抗,从而减少电缆与地球之间的寄生电容。
二、产品电磁兼容骚扰源有:
1.设备直流电源整流回路:工频线性电源工频整流噪声频率上限可延长至数百kHz;开关电源高频整流噪声频率上限可延长至几十个MHz。
2.电动设备直流电机的电刷噪声:噪声频率上限可延长至数百MHz。
3.变频调速电路的骚扰发射:开关调速电路骚扰源的频率从几十个不等kHz到几十MHz。
4.电磁感应加热设备电磁骚扰发射:骚扰源主频数十kHz,高级谐波可以延伸到几十次MHz。
5.开关噪声:机械或电子开关动作产生的噪声频率上限可延长至数百个MHz。
6.设备开关电源开关电路:骚扰源主频数几十个kHz到百余kHz,高级谐波可以延伸到几十次MHz。
7.晶体振动和数字电路电磁骚扰智能控制设备:骚扰源主频数十kHz到几十MHz,高级谐波可以延伸到数百
8.电动设备交流电机的运行噪声:高次谐波可延伸至几十次MHz。MHz。
9.微波设备微波泄漏:骚扰源主频数GHz。
10.各种自动控制设备的信息技术设备和数字处理电路:骚扰源主频数十个MHz到数百MHz(通过内部倍频主频可字GHz),高度谐波可以延伸到十几个以上GHz。
11.电视电声接收设备高频调谐回路的本振及其谐波:骚扰源主频数十MHz到数百MHz,高度谐波可以延伸到数GHz。